Overview
What is Builder DAO?
Section titled “What is Builder DAO?”Builder DAO is a decentralized community that governs the Nouns Builder protocol and funds initiatives to grow the ecosystem of Builder DAOs. It operates using onchain governance mechanisms that enable transparent decision-making, open participation, and shared ownership.
Builder DAO is made up of token holders who create, discuss, and vote on proposals to determine how resources are allocated and how the protocol evolves. It serves as both the steward of the protocol and a coordination hub for communities building with it.

What is the Nouns Builder Protocol?
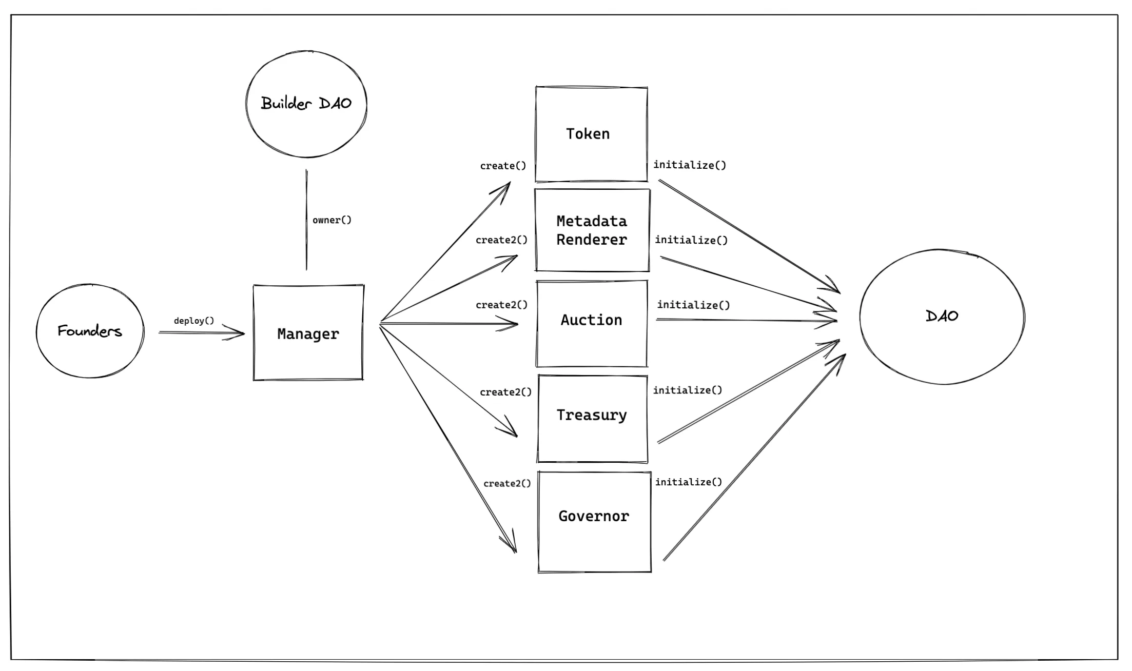
Section titled “What is the Nouns Builder Protocol?”The Nouns Builder Protocol is an open-source smart contract framework that allows anyone to create a DAO with its own token, auction mechanism, and onchain governance system—just like Nouns DAO.
Key features of the protocol include:
- Automated Token Auctions: New tokens are minted and auctioned on a recurring schedule, distributing ownership transparently.
- Onchain Proposals: Any token holder can create proposals that DAO members vote on.
- Treasury Management: Funds raised from auctions go directly to the DAO treasury for community allocation.
The protocol is modular, permissionless, and extensible, making it a powerful tool for builders who want to create new forms of onchain communities.

nouns.build is a user-friendly web interface built on top of the Nouns Builder Protocol. It enables users to:
- Launch a DAO with no coding required
- Customize DAO parameters (auction length, voting settings, etc.)
- View DAO auctions, proposals, and treasury activity
- Participate in governance through a clean, intuitive dashboard
This platform lowers the barrier to entry for creating and participating in DAOs by abstracting away complex technical details.

How They Work Together
Section titled “How They Work Together”Builder DAO, the Nouns Builder Protocol, and the nouns.build platform form an interconnected ecosystem:
- Builder DAO governs and funds the development and growth of the protocol and platform.
- The Protocol provides the smart contract infrastructure used to launch and operate DAOs.
- nouns.build is the primary interface that brings the protocol to life for users, making DAO creation and management accessible to everyone.
This separation of concerns allows for a more resilient and scalable ecosystem where users can interact at the level that suits them—whether through code, interface, or governance.

History and Vision of Builder DAO
Section titled “History and Vision of Builder DAO”The Nouns Builder Protocol was developed in 2022 by Zora as an experiment in scaling nounish DAOs. Builder DAO was launched and seeded with funding by Nouns DAO Proposal 167. After the creation of Builder DAO, Zora transitioned complete control of the protocol over to Builder DAO, further decentralizing it’s growth. It was initially launched on Ethereum but has since expanded to incorporate several Layer 2s including Zora, Base, and Optimism.
Since its inception, Builder DAO has:
- Onboarded dozens of DAOs to the protocol
- Funded infrastructure, research, and community experiments
- Iterated on the protocol to support new features and integrations
The vision of Builder DAO is to empower communities to coordinate onchain, by making it simple, flexible, and fun to launch and grow DAOs. It champions a future where governance is transparent, bottom-up, and creatively expressive.